Welcome to the Abou Rjeily Family Website

Back to the main page

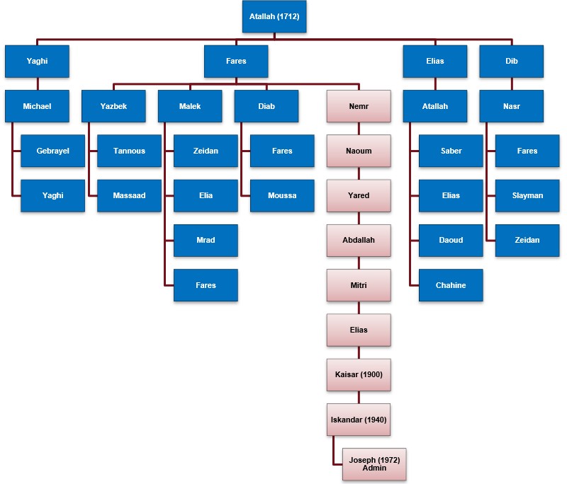
Abourjeily tree 

 

This website grew out of research conducted on the roots of the Abou Rjeily family more than two decades ago. It brings together information collected from different branches and sources in order to preserve and share our common history.
Over time, the site has become a reference point for relatives who wish to understand where they come from, how the family spread, and how various spellings of the name — Abou Rjeily, Abourjeily, Abourjaily, Bourjaily and others — relate to the same lineage.
The Abou Rjeily family traces its origins to Mount Lebanon in the 17th century and has since expanded across multiple continents.
All Abou Rjeilys worldwide descend from Atallah Abou Rjeily, who lived around 1712.
Atallah had four sons: Elias, Farès, Yaghi, and Dib.
Over the centuries, the family name evolved into different spellings depending on the country of migration:
 
In Lebanon and Canada:
Abou Rjeily, Bourjeily, Abourgely, Bourgely, Bourgeili, Bou Rjaili

In the United States:
Bourjaily, Aborjaily

In Brazil:
Abou-Rejaile (Habramoun, …)
Bourjeily (Bhamdoun, Ivaiporã)
Abou Rjaili (Bhamdoun, São Paulo)

Borjaille (…, Vila Velha – State of Espírito Santo)

In Cuba:
Aborlleile

In Argentina:
Aburllaily (Wadi Bnehley, Tucumán)
Burllaile (Kfar Zabad, Buenos Aires, Mar del Plata)
Buryaile (Kfar Zabad, Buenos Aires, Mar del Plata)
Aburgeily (Córdoba, not yet connected to the family tree)

 
A dedicated Facebook family group is available at  this link.
 
A graphical family tree and index can also be accessed online at this link.
 
The family tree is continuously updated. If you would like to be added or wish to correct any information, please contact the site administrator, Joseph Abou Rjeily.
 
Finally, this is my Biography.